k8s实战java程序

学习目标

本章学习kubernetes的架构及工作流程,重点介绍如何使用Workload管理业务应用的生命周期,实现服务不中断的滚动更新,通过服务发现和集群内负载均衡来实现集群内部的服务间访问,并通过ingress实现外部使用域名访问集群内部的服务。

学习过程中会逐步对容器项目做k8s改造,从零开始编写所需的资源文件。通过本章的学习,学员会掌握高可用k8s集群的搭建,同时容器项目已经可以利用k8s的控制器、服务发现、负载均衡、配置管理等特性来实现生命周期的管理。

纯容器模式的问题

  1. 业务容器数量庞大,哪些容器部署在哪些节点,使用了哪些端口,如何记录、管理,需要登录到每台机器去管理?
  2. 跨主机通信,多个机器中的容器之间相互调用如何做,iptables规则手动维护?
  3. 跨主机容器间互相调用,配置如何写?写死固定IP+端口?
  4. 如何实现业务高可用?多个容器对外提供服务如何实现负载均衡?
  5. 容器的业务中断了,如何可以感知到,感知到以后,如何自动启动新的容器?
  6. 如何实现滚动升级保证业务的连续性?
  7. ......

容器管理平台

  • Docker Swarm
  • Mesos
  • Google Kubernetes

2017年开始Kubernetes凭借强大的容器集群管理功能, 逐步占据市场,目前在容器编排领域一枝独秀

https://kubernetes.io/

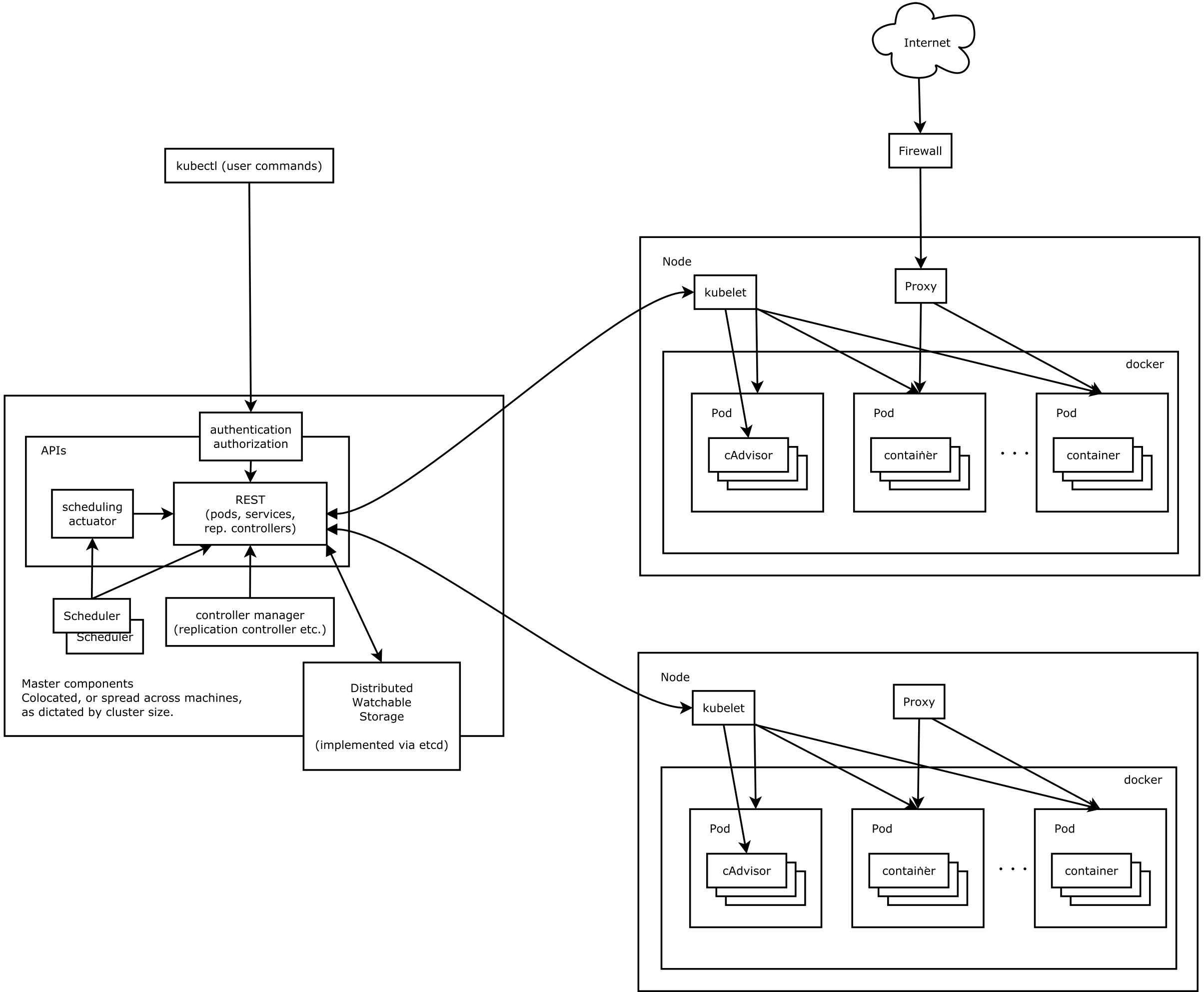
k8s组件架构

如何设计一个容器管理平台?

  • 集群架构,管理节点分发容器到数据节点
  • 如何部署业务容器到各数据节点
  • N个数据节点,业务容器如何选择部署在最合理的节点
  • 容器如何实现多副本,如何满足每个机器部署一个容器的模型
  • 多副本如何实现集群内负载均衡

分布式系统,两类角色:管理节点和工作节点

img

k8s核心组件

  • ETCD:分布式高性能键值数据库,存储整个集群的所有元数据
  • ApiServer: API服务器,集群资源访问控制入口,提供restAPI及安全访问控制
  • Scheduler:调度器,负责把业务容器调度到最合适的Node节点
  • Controller Manager:控制器管理,确保集群资源按照期望的方式运行
    • Replication Controller
    • Node controller
    • ResourceQuota Controller
    • Namespace Controller
    • ServiceAccount Controller
    • Token Controller
    • Service Controller
    • Endpoints Controller
  • kubelet:运行在每个节点上的主要的“节点代理”,脏活累活
    • pod 管理:kubelet 定期从所监听的数据源获取节点上 pod/container 的期望状态(运行什么容器、运行的副本数量、网络或者存储如何配置等等),并调用对应的容器平台接口达到这个状态。
    • 容器健康检查:kubelet 创建了容器之后还要查看容器是否正常运行,如果容器运行出错,就要根据 pod 设置的重启策略进行处理.
    • 容器监控:kubelet 会监控所在节点的资源使用情况,并定时向 master 报告,资源使用数据都是通过 cAdvisor 获取的。知道整个集群所有节点的资源情况,对于 pod 的调度和正常运行至关重要
  • kube-proxy:维护节点中的iptables或者ipvs规则
  • kubectl: 命令行接口,用于对 Kubernetes 集群运行命令 https://kubernetes.io/zh/docs/reference/kubectl/

k8s组件如何运行?

  • 二进制部署,基本以systemd形式去管理单个进程
  • kubeadm启动k8s,组件部分用pod运行,部分是systemd管理。

什么是静态pod

Kubernetes(k8s)是一种流行的容器编排系统,用于在分布式环境中自动化应用程序的部署、扩展和管理。在 Kubernetes 中,有两种类型的 Pod:普通 Pod 和静态 Pod。

普通 Pod

普通 Pod 是 Kubernetes 集群中的标准 Pod。它们由 Kubernetes 控制器(如 Deployment、ReplicaSet 或 Job)动态创建和管理,通常用于长期运行的服务或批处理任务。这些 Pod 会在节点上分配动态 IP 地址,并且可以自动地重新调度到其他节点上。

静态 Pod

静态 Pod 是在 Kubernetes 节点上直接创建的 Pod,不受 Kubernetes 控制器的管理。它们是以 YAML 或 JSON 文件的形式定义的,并与具体的节点绑定在一起。每个节点上可以运行多个静态 Pod,它们通常用于短期的单次任务或基础设施组件。

需要注意的是,由于静态 Pod 不受 Kubernetes 控制器的管理,它们不能自动重新调度到其他节点上。因此,当节点失败或需要维护时,必须手动重新创建静态 Pod 或使用其他自动化工具来管理它们。

总之,普通 Pod 是由 Kubernetes 控制器创建和管理的,而静态 Pod 则是直接在节点上创建并绑定的。选择使用哪种类型的 Pod 取决于应用程序的具体需求。

静态Pod查看

## etcd、apiserver、controller-manager、kube-scheduler
[root@k8s-master ~]#kubectl -n kube-system get po
NAME                                 READY   STATUS    RESTARTS   AGE
coredns-74586cf9b6-k5mwm             1/1     Running   0          43h
coredns-74586cf9b6-xl4bc             1/1     Running   0          43h
etcd-k8s-master                      1/1     Running   0          43h
kube-apiserver-k8s-master            1/1     Running   0          43h
kube-controller-manager-k8s-master   1/1     Running   0          43h
kube-proxy-6qbx5                     1/1     Running   0          43h
kube-proxy-7m2cj                     1/1     Running   0          43h
kube-proxy-glzmw                     1/1     Running   0          43h
kube-scheduler-k8s-master            1/1     Running   0          43h
[root@k8s-master ~]#

systemd服务

$ systemctl status kubelet

kubectl:二进制命令行工具

作为客户端,通过证书,与k8s集群交互。

crictl读取容器socket


crictl依次查找容器运行时,当查找第一个 unix:///var/run/dockershim.sock 没有找到,所以报错了,需要你手动指定当前kubernetes的容器运行时,使用什么,例如:

kubernetes 1.24+ 之后,如果dockershim已经变成了cri-docker,所以你需要执行:

crictl config runtime-endpoint unix:///var/run/cri-dockerd.sock
如果你的容器运行时,已经换成了containerd,则换成containerd的,如:

crictl config runtime-endpoint unix:///var/run/containerd/containerd.sock
之后,你在执行就好了。

另外:生成的配置在cat /etc/crictl.yaml,可以随时修改。

正确用法

[root@k8s-slave1 ~]#crictl ps
CONTAINER           IMAGE               CREATED             STATE               NAME                ATTEMPT             POD ID              POD
871252aa11f42       cc44224bfe208       4 minutes ago       Running             ngx1                0                   492b0f2e95136       ngx1
4d8aa893ad626       cc44224bfe208       2 days ago          Running             test-nginx          0                   846005acc3721       test-nginx
20c66bae7c3e1       0d004b381af6c       2 days ago          Running             kube-flannel        0                   27491b4d2bda6       kube-flannel-ds-gs9dt
c287ac5dabf61       7a53d1e08ef58       2 days ago          Running             kube-proxy          0                   6569afda43f6b       kube-proxy-7m2cj
[root@k8s-slave1 ~]#

理解k8s集群资源

组件是为了支撑k8s平台的运行,安装好的软件。

资源是如何去使用k8s的能力的定义。比如,k8s可以使用Pod来管理业务应用,那么Pod就是k8s集群中的一类资源,集群中的所有资源可以提供如下方式查看:

# 如何查看k8s的组件,名字,缩写
# 这个命令查询即可
$ kubectl api-resources

如何理解namespace

命名空间,集群内一个虚拟的概念,类似于资源池的概念,一个池子里可以有各种资源类型,绝大多数的资源都必须属于某一个namespace。集群初始化安装好之后,会默认有如下几个namespace:

[root@k8s-master ~]#kubectl get namespaces
NAME                   STATUS   AGE
default                Active   44h
kube-flannel           Active   43h
kube-node-lease        Active   44h
kube-public            Active   44h
kube-system            Active   44h
kubernetes-dashboard   Active   42h
  • 所有NAMESPACED的资源,在创建的时候都需要指定namespace,若不指定,默认会在default命名空间下
  • 相同namespace下的同类资源不可以重名,不同类型的资源可以重名
  • 不同namespace下的同类资源可以重名
  • 通常在项目使用的时候,我们会创建带有业务含义的namespace来做逻辑上的整合

kubectl学习

类似于docker,kubectl是命令行工具,用于与APIServer交互,内置了丰富的子命令,功能极其强大。

https://kubernetes.io/docs/reference/kubectl/overview/

$ kubectl -h
$ kubectl get -h
$ kubectl create -h
$ kubectl create namespace -h

理解pod资源

docker调度的是容器,在k8s集群中,最小的调度单元是Pod(豆荚)

img

为什么用pod

  • 与容器引擎解耦

    Docker、Rkt。平台设计与引擎的具体的实现解耦

  • 多容器共享网络|存储|进程 空间, 支持的业务场景更加灵活

pod怎么工作

img

实战pod改造java程序

前置环境(火坑)

原本我们是docker区部署java程序、现在改为pod运行试试。

前提是你得有该系列镜像,参考之前的docker教程。

[root@training-linux ~/eladmin]#curl -u admin:admin -X GET http://10.0.0.66:5000/v2/_catalog
{"repositories":["eladmin/eladmin-api"]}


docker run -d -p 3306:3306 --name mysql  -v /opt/mysql:/var/lib/mysql -e MYSQL_DATABASE=eladmin -e MYSQL_ROOT_PASSWORD=www.yuchaoit.cn mysql:5.7 --character-set-server=utf8mb4 --collation-server=utf8mb4_unicode_ci

docker run -p 6379:6379 -d --name redis --restart=always redis:3.2 redis-server


[root@training-linux ~/eladmin/sql]#docker ps
CONTAINER ID   IMAGE       COMMAND                  CREATED                  STATUS                  PORTS                                                  NAMES
ea36dacd7456   redis:3.2   "docker-entrypoint.s…"   Less than a second ago   Up Less than a second   0.0.0.0:6379->6379/tcp, :::6379->6379/tcp              redis
6e538d8769c7   mysql:5.7   "docker-entrypoint.s…"   Less than a second ago   Up Less than a second   0.0.0.0:3306->3306/tcp, :::3306->3306/tcp, 33060/tcp   mysql
c5e7dd973e6e   registry    "/entrypoint.sh /etc…"   Less than a second ago   Up Less than a second   0.0.0.0:5000->5000/tcp, :::5000->5000/tcp              registry
[root@training-linux ~/eladmin/sql]#

于超老师这里是准备了一个docker服务器,提供镜像与DB等。

具体yaml实战

理解yaml,与json转化,http://www.wetools.com/yaml/

pod-eladmin-api.yaml

apiVersion: v1
kind: Pod
metadata:
  name: eladmin-api
  namespace: yuchao
  labels:
    app: eladmin-api
spec:
  containers:
  - name: eladmin-api
    image: 10.0.0.66:5000/eladmin/eladmin-api:v1
    env:
    - name: DB_HOST   #  指定数据库地址
      value: "10.0.0.66"
    - name: DB_USER   #  指定数据库连接使用的用户
      value: "root"
    - name: DB_PWD
      value: "www.yuchaoit.cn"
    - name: REDIS_HOST
      value: "10.0.0.66"
    - name: REDIS_PORT
      value: "6379"
    ports:
    - containerPort: 8000 # 同EXPOSE,声明业务端口号

yaml版本理解

apiVersion 含义
alpha 进入K8s功能的早期候选版本,可能包含Bug,最终不一定进入K8s
beta 已经过测试的版本,最终会进入K8s,但功能、对象定义可能会发生变更。
stable 可安全使用的稳定版本
v1 stable 版本之后的首个版本,包含了更多的核心对象
apps/v1 使用最广泛的版本,像Deployment、ReplicaSets都已进入该版本

支持的资源类型与apiVersion

kubectl api-resources

快速获得资源和版本

$ kubectl explain pod
$ kubectl explain Pod.apiVersion

创建与访问pod(火坑)

这里难点在于,k8s集群,如果使用企业内网的私有镜像,以及存在账号密码,就得处理2个问题

  • https问题
  • 镜像拉取策略,加入账号密码问题
## 创建namespace, namespace是逻辑上的资源池
kubectl create namespace yuchao

## 使用指定文件创建Pod
kubectl create -f pod-eladmin-api.yaml


## 上述操作会出现ImagePullBackOff,创建镜像拉取所用的密钥信息
# 这一步是重中之重
# 并且确保所有节点,是配置好了,允许访问私有仓库的
# --docker-server=10.0.0.66:5000 不要携带http
kubectl -n yuchao create secret docker-registry registry-10.0.0.66 --docker-username=admin --docker-password=admin --docker-email=yc_uuu@163.com --docker-server=10.0.0.66:5000

## 给pod配置上述密钥
apiVersion: v1
kind: Pod
metadata:
  name: eladmin-api
  namespace: yuchao
  labels:
    app: eladmin-api
spec:
  imagePullSecrets:
  - name: registry-10.0.0.66
  containers:
  - name: eladmin-api
...

## 删除pod重建,两种方式
kubectl -n yuchao delete pod eladmin-api
kubectl delete -f pod-eladmin-api.yaml



## 查看pod,可以简写po
## 所有的操作都需要指定namespace,如果是在default命名空间下,则可以省略
[root@k8s-master ~/k8s-all]#kubectl -n yuchao  get po -owide
NAME          READY   STATUS    RESTARTS   AGE   IP           NODE         NOMINATED NODE   READINESS GATES
eladmin-api   1/1     Running   0          6s    10.244.2.7   k8s-slave1   <none>           <none>



## 回顾流程

## 使用Pod Ip访问服务
[root@k8s-master ~/k8s-all]#curl 10.244.2.7:8000/auth/code



## 进入容器,执行初始化, 不必到对应的主机执行docker exec
# 通过kubectl exec即可远程操作pod
[root@k8s-master ~/k8s-all]# kubectl -n yuchao exec -ti eladmin-api  bash
kubectl exec [POD] [COMMAND] is DEPRECATED and will be removed in a future version. Use kubectl exec [POD] -- [COMMAND] instead.
root@eladmin-api:/opt/eladmin# 
root@eladmin-api:/opt/eladmin# 
root@eladmin-api:/opt/eladmin# ps -ef
UID         PID   PPID  C STIME TTY          TIME CMD
root          1      0  0 17:25 ?        00:00:00 sh -c java -Dspring.profiles.active=prod -jar eladmin-system-2.6.jar
root          7      1 11 17:25 ?        00:00:16 java -Dspring.profiles.active=prod -jar eladmin-system-2.6.jar
root         60      0  0 17:28 pts/0    00:00:00 bash
root         65     60  0 17:28 pts/0    00:00:00 ps -ef
root@eladmin-api:/opt/eladmin# 


# 查看后端容器环境变量
root@eladmin-api:/opt/eladmin# env
DB_HOST=10.0.0.66
HOSTNAME=eladmin-api
TERM=xterm
KUBERNETES_PORT_443_TCP_PORT=443
KUBERNETES_PORT=tcp://10.96.0.1:443
KUBERNETES_SERVICE_PORT=443
KUBERNETES_SERVICE_HOST=10.96.0.1
CA_CERTIFICATES_JAVA_VERSION=20140324
REDIS_HOST=10.0.0.66
PATH=/usr/local/sbin:/usr/local/bin:/usr/sbin:/usr/bin:/sbin:/bin
PWD=/opt/eladmin
JAVA_HOME=/usr/lib/jvm/java-8-openjdk-amd64
LANG=C.UTF-8
JAVA_VERSION=8u111
DB_PWD=www.yuchaoit.cn
SHLVL=1
HOME=/root
REDIS_PORT=6379
JAVA_DEBIAN_VERSION=8u111-b14-2~bpo8+1
KUBERNETES_PORT_443_TCP_PROTO=tcp
KUBERNETES_SERVICE_PORT_HTTPS=443
DB_USER=root
KUBERNETES_PORT_443_TCP_ADDR=10.96.0.1
KUBERNETES_PORT_443_TCP=tcp://10.96.0.1:443
_=/usr/bin/env
root@eladmin-api:/opt/eladmin#

查看pod所在节点的images

[root@k8s-slave1 ~]#crictl images
IMAGE                                                TAG                 IMAGE ID            SIZE
10.0.0.66:5000/eladmin/eladmin-api                   v1                  8875c67d330d7       365MB
docker.io/flannel/flannel-cni-plugin                 v1.1.2              7a2dcab94698c       3.84MB
docker.io/flannel/flannel                            v0.21.3             0d004b381af6c       24.2MB
docker.io/library/nginx                              alpine              cc44224bfe208       10.2MB
registry.aliyuncs.com/google_containers/kube-proxy   v1.24.4             7a53d1e08ef58       39.5MB
registry.aliyuncs.com/google_containers/pause        3.6                 6270bb605e12e       302kB

建议用nerdctl

[root@k8s-slave1 ~]#nerdctl -n k8s.io images
REPOSITORY                                            TAG        IMAGE ID        CREATED         PLATFORM       SIZE         BLOB SIZE
10.0.0.66:5000/eladmin/eladmin-api                    v1         a5227dad3ebd    22 hours ago    linux/amd64    776.9 MiB    347.8 MiB
flannel/flannel-cni-plugin                            v1.1.2     bf4b62b13166    2 days ago      linux/amd64    7.9 MiB      3.7 MiB
flannel/flannel                                       v0.21.3    2947963f52c2    2 days ago      linux/amd64    63.0 MiB     23.1 MiB
nginx                                                 alpine     eb05700fe7ba    2 days ago      linux/amd64    25.2 MiB     9.7 MiB
registry.aliyuncs.com/google_containers/kube-proxy    v1.24.4    64a04a34b31f    2 days ago      linux/amd64    110.1 MiB    37.7 MiB
registry.aliyuncs.com/google_containers/pause         3.6        3d380ca88645    2 days ago      linux/amd64    668.0 KiB    294.7 KiB
[root@k8s-slave1 ~]#

查看Infra容器

  • 后端启动了2个容器
  • 其中包含eladmin容器以及pause容器
  • 原因是k8s为了实现Pod内部的容器可以通过localhost通信,每个Pod都会启动pause容器,然后Pod内部的其他容器的网络空间会共享该pause容器的网络空间(Docker网络的container模式),pause容器只需要hang住网络空间,不需要额外的功能,因此资源消耗极低。
[root@k8s-slave1 ~]#nerdctl -n k8s.io ps -a|grep eladmin-api
ad006d88b2d2    registry.aliyuncs.com/google_containers/pause:3.6             "/pause"                  22 hours ago     Up                  k8s://yuchao/eladmin-api
ebb7694e24aa    10.0.0.66:5000/eladmin/eladmin-api:v1                         "sh -c java -Dspring…"    22 hours ago     Up                  k8s://yuchao/eladmin-api/eladmin-api
[root@k8s-slave1 ~]#
$ crictl  -r "unix:///var/run/containerd/containerd.sock" pull 10.0.0.66:5000/eladmin/eladmin-api:v1
$ crictl  -r "unix:///var/run/containerd/containerd.sock" rmi xxxxx


$ nerdctl pull 10.0.0.66:5000/eladmin/eladmin-api:v1
$ crictl -r "unix:///var/run/containerd/containerd.sock" logs -f 5627a65b98416

查看container容器日志

新版本k8s,只能通过crictl去查看k8s部署pod的运行日志

[root@k8s-slave1 ~]#crictl ps
CONTAINER           IMAGE               CREATED             STATE               NAME                ATTEMPT             POD ID              POD
ebb7694e24aae       8875c67d330d7       22 hours ago        Running             eladmin-api         0                   ad006d88b2d27       eladmin-api


[root@k8s-slave1 ~]#crictl logs -f ebb7694e24aa

查看pod详细信息

# 查看pod调度到哪,以及pod的ip
[root@k8s-master ~/k8s-all]#kubectl -n yuchao get pods -owide
NAME          READY   STATUS    RESTARTS   AGE   IP           NODE         NOMINATED NODE   READINESS GATES
eladmin-api   1/1     Running   0          21h   10.244.2.7   k8s-slave1   <none>           <none>

# 查看pod应用,导出的yaml详细
[root@k8s-master ~/k8s-all]#kubectl -n yuchao get pods eladmin-api -oyaml

# 查看pod运行发生了什么
[root@k8s-master ~/k8s-all]#kubectl -n yuchao describe pod eladmin-api

pod排错思路

#进入Pod内的容器
$ kubectl -n <namespace> exec <pod_name> -c <container_name> -ti /bin/sh

#查看Pod内容器日志,显示标准或者错误输出日志
$ kubectl -n <namespace> logs -f <pod_name> -c <container_name>

更新pod

更新后端>更新pod>更新yaml

$ kubectl apply -f pod-eladmin-api.yaml

删除pod

#根据文件删除
$ kubectl delete -f pod-eladmin-api.yaml

#根据pod_name删除
$ kubectl -n <namespace> delete pod <pod_name>

pod多容器

一个服务yaml里可以写入多个容器的运行

apiVersion: v1
kind: Pod
metadata:
  name: eladmin
  namespace: yuchao
  labels:
    app: eladmin
spec:
  imagePullSecrets:
  - name: registry-10.0.0.66
  containers:
  - name: eladmin-api
    image: 10.0.0.66:5000/eladmin/eladmin-api:v1
    env:
    - name: DB_HOST   #  指定数据库地址
      value: "10.0.0.66"
    - name: DB_USER   #  指定数据库连接使用的用户
      value: "root"
    - name: DB_PWD
      value: "www.yuchaoit.cn"
    - name: REDIS_HOST
      value: "10.0.0.66"
    - name: REDIS_PORT
      value: "6379"
    ports:
    - containerPort: 8000
  - name: eladmin-web
    image: 10.0.0.66:5000/eladmin/eladmin-web:v1
    ports:
    - containerPort: 80

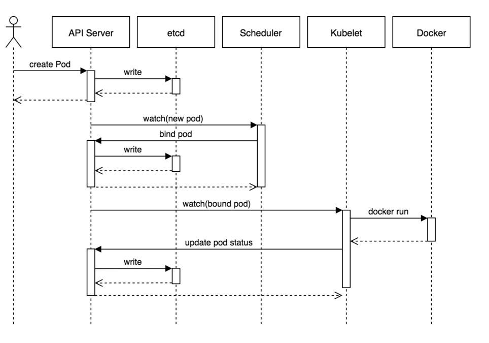
k8s组件工作流程

img

  1. 用户准备一个资源文件(记录了业务应用的名称、镜像地址等信息),通过调用APIServer执行创建Pod
  2. APIServer收到用户的Pod创建请求,将Pod信息写入到etcd中
  3. 调度器通过list-watch的方式,发现有新的pod数据,但是这个pod还没有绑定到某一个节点中
  4. 调度器通过调度算法,计算出最适合该pod运行的节点,并调用APIServer,把信息更新到etcd中
  5. kubelet同样通过list-watch方式,发现有新的pod调度到本机的节点了,因此调用容器运行时,去根据pod的描述信息,拉取镜像,启动容器,同时生成事件信息
  6. 同时,把容器的信息、事件及状态也通过APIServer写入到etcd中

k8s架构思考

  1. 系统各个组件分工明确(APIServer是所有请求入口,CM是控制中枢,Scheduler主管调度,而Kubelet负责运行),配合流畅,整个运行机制一气呵成。
  2. 除了配置管理和持久化组件ETCD,其他组件并不保存数据。意味除ETCD外其他组件都是无状态的。因此从架构设计上对kubernetes系统高可用部署提供了支撑。
  3. 同时因为组件无状态,组件的升级,重启,故障等并不影响集群最终状态,只要组件恢复后就可以从中断处继续运行。
  4. 各个组件和kube-apiserver之间的数据推送都是通过list-watch机制来实现。
Copyright © www.yuchaoit.cn 2025 all right reserved,powered by Gitbook作者:于超 2024-03-31 19:25:22

results matching ""

    No results matching ""